
Expertise dans la formation
34 ans
Nombre d'étudiants chaque année
+500 étudiants
Réussir, ce n’est pas seulement obtenir un diplôme : c’est allier excellence académique et insertion professionnelle.
Du BAC au BAC+5, en alternance ou formation initiale, nous vous accompagnons vers le succès avec :
T.E.D.O. : Travail, Engagement, Disponibilité, Ouverture d’esprit
Parcours personnalisés adaptés à votre rythme et vos ambitions
Études au cœur de Paris, dans un environnement dynamique et international
Rejoignez MBS Éducation : une école sérieuse, ouverte sur le monde, dédiée à votre avenir professionnel.
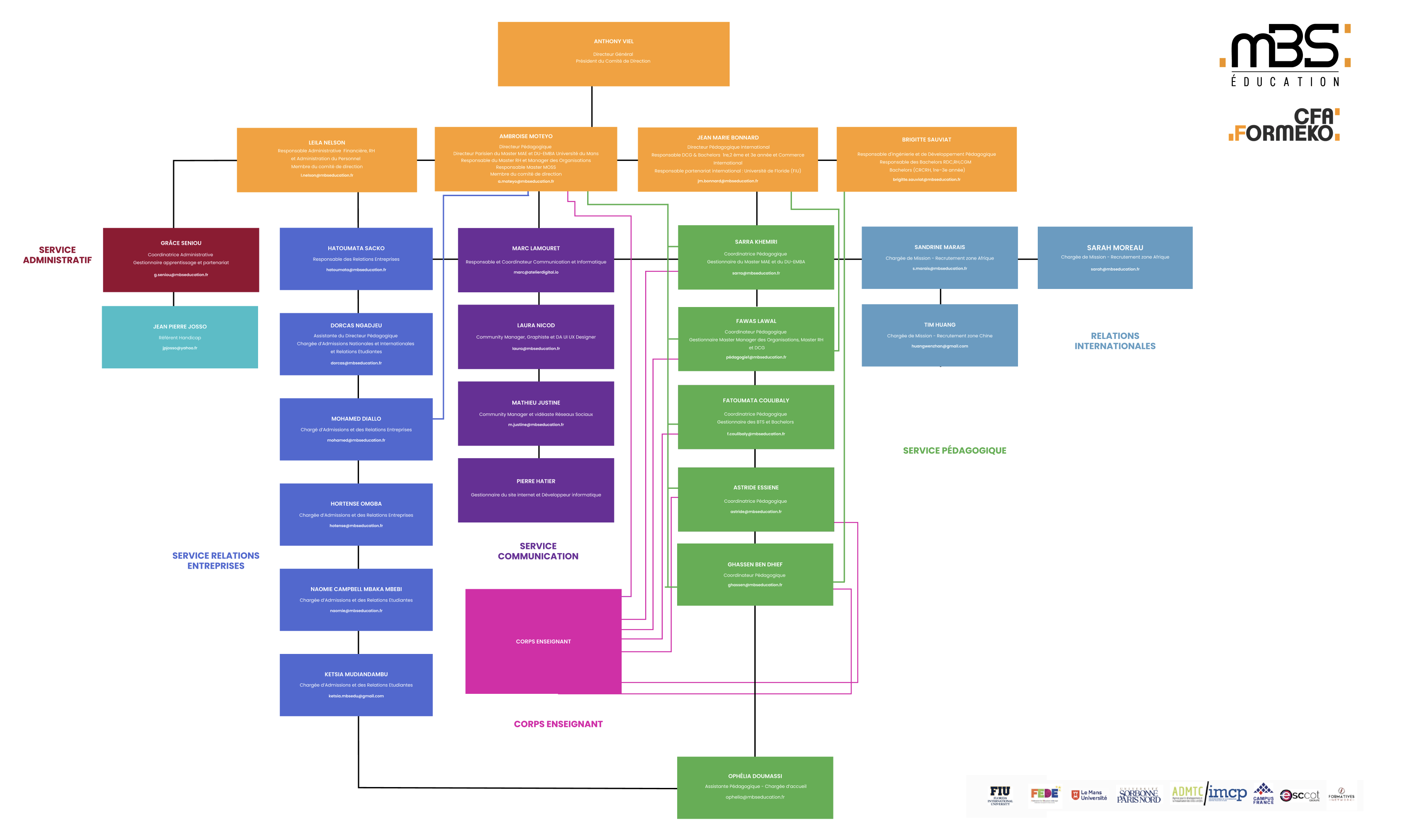
Anthony Viel
Directeur Général
L’équipe
Direction
Anthony Viel
Directeur Général
Brigitte Sauviat
Responsable d'Ingénierie et de Développement Pédagogique
Leïla Nelson
Responsable Administrative Financière, RH et Administration du Personnel
Grâce Seniou
Coordinatrice Administrative - Gestionnaire Apprentissage et Partenariat
Ambroise Moteyo
Directeur Pédagogique
Hatoumata Sacko
Responsable des Relations Entreprises et Etudiantes
Jean-Marie Bonnard
Directeur Pédagogique
Dorcas Ngadgeu
Assistante du Directeur Pédagogique - Chargée d’Admissions Nationales et Internationales et Relations Etudiantes
Service Communication
Marc Lamouret
Responsable et Coordinateur Communication et Informatique
Laura Nicod
Community Manager, Designer Graphique et DA UI/UX designer
Mathieu Justine
Community Manager et Vidéaste Réseaux Sociaux
Service Pédagogique
Sarra Khemiri
Coordinatrice Pédagogique - Gestionnaire du Master MAE et du DU-EMBA
Fawas Lawal
Coordinateur Pédagogique - Gestionnaire Master Manager des Organisations, Master RH et DCG
Fatoumata Coulibaly
Coordinatrice Pédagogique - Gestionnaire des BTS et Bachelors
Ophélia Doumassi
Assistante Pédagogique - Chargée d’accueil
Astride Essiene
Responsable Pédagogique
Naomie Campbell Mbaka Mbebi
Chargée d’Admissions et des Relations Etudiantes
Mariama Djabi
Chargée d’Admissions et des Relations Etudiantes
Mohamed Diallo
Chargé d’Admissions et des Relations Entreprises
Hortense Omgba
Chargée d’Admissions et des Relations Entreprises
Service Relations Internationales
Sandrine Marais
Chargée de Mission - Recrutement zone Afrique
Sarah Moreau
Chargée de Mission - Recrutement zone Afrique
Tim Huang
Chargée de Mission - Recrutement zone Chine
Référent Handicap
Jean Pierre Josso
Référent Handicap

